Nautilus nemusí být vždy jen ponorka

8.3.2004

část 1, 2

 

   Pokud se vysloví jméno Nautilus, hned se každému vybaví slavná ponorka z románů J.Verna, těm znalejším první atomová ponorka a lodním modelářům elektronický obousměrný regulátor otáček. Málo kdy se stane, aby výrobce nabídl o svém výrobku veškerou dokumentaci svým zákazníkům. Lodní modeláři Svatopluk Hubáček a Miloš Kowol to udělali, takže se nyní můžete s regulátorem Nautilus seznámit opravdu velmi podrobně.

 

1. část

   Regulátor Nautilus byl zkonstruován hlavně pro použití v lodních modelech a vznikl vlastně z důvodu nemožnosti koupě rozumného regulátoru pro soutěžní modely lodí (ne pro rychlíky, ale pro makety). Odpovídají tomu jak jeho technické parametry tak i konstrukce. Vše svědčí o tom, že autoři pečlivě promysleli všechny detaily. Včetně toho, že regulátor je odolný i proti vodě, což se u lodních modelů může opravdu hodit , a taky ho opatřili  jedním pomocným výstupem pro spínání dalšího libovolného zařízení.

 

Regulátor Nautilus

 

  Probereme si jednotlivé parametry a schopnosti regulátoru trochu podrobněji.

   Velikost regulátoru je 73x33x18mm a hmotnost 61g. Je tedy jasné, že se pohodlně vejde i do menších modelů a nebude představovat žádnou velkou zátěž.

   Napájecí napětí regulátoru je 4,8-12V (to je např. 4-10 článků NiCd nebo NiMh). Toto rozpětí zaručuje použitelnost v naprosté většině modelů. Vlastní spotřeba regulátoru je 17mA, při couvání cca 100mA.

 

   Maximální proud, který může regulátor spínat činí 10A. To by mělo postačit pro motory např. SPEED 400 (jeden až dva) a nebo SPEED 500E. Aby nedošlo k poškození regulátoru v případě, že by tato hodnota byla překročena (např. při zkratu), je potřeba použít tavnou 10A pojistku.

 

   Regulátor je vybaven stabilizátorem napětí BEC 5V,1A s malým úbytkem napětí. Ten ale začíná pracovat až od okamžiku, kdy je napájení překročí hodnotu 5V. Pokud je napájen pouze čtyřmi články, je výstupní napětí pro přijímač a serva o úbytek na BEC menší (asi 0.1 – 0.2V podle odebíraného proudu). V praxi pak při poklesu napětí pod 3,6V většinou již přestávají fungovat přijímače i serva, zatímco Nautilus pracuje spolehlivě dále. Regulátor hlídá minimální napětí baterie 0,9V na článek (opět od šesti a více článků).

 

   Další velmi užitečnou schopností regulátoru je hlídání vnitřní teploty. Když si naměří teplotu regulátoru větší než 75°C, tak omezí svůj výkon zhruba na polovinu a kdyby to nestačilo a teplota vzrostla až na 85°C, tak vypne motor. Tím se chrání proti poškození.

   Regulátor je vybaven jedním pomocným výstupem, pomocí kterého můžete ovládat např. osvětlení modelu, otáčení radaru a pod. Tento pomocný výstup je ovládán stejným kanálem jako motor a je jím možno tedy ovládat další zařízení na lodi třeba jen s úplně obyčejným dvoukanálem bez nutnosti kupovat či bastlit další spínač. Výstup lze zatížit proudem až 400mA. Tento samostatný výstup nemá žádné jištění. Je možno jej napájet i ze samostatné baterie nebo pro zvýšení proudové zatížitelnosti jím spínat vhodné relé.

 

   Řídícími signály jsou pulsy 1,5ms +/- 0,5ms s opakovací periodou 1030ms. Spínací frekvence 4,18kHz. To zajišťuje opravdu plynulou regulaci otáček v obou směrech. Regulátor hlídá i výpadky signálu z přijímače a dokáže je maskovat až po dobu 0,5 sec. Dojde li ke ztrátě signálu úplně, regulátor vypne motor. Navíc je vybaven funkcí bezpečného startu, kdy neuvede motor do chodu dřív, pokud nebyl ovladač v neutrálu.

 

   Opravdu velkou předností tohoto regulátoru je jeho možnost přeprogramování u výrobce a nebo nastavování jednotlivých funkcí Vámi. Nastavování funkcí se provádí pomocí dvou mikrotlačítek na plášti regulátoru. K tomu Vám výrobce dodá nastavovací tabulku, takže to zvládne opravdu každý. Co všechno můžete nastavit:

  •  neutrál

  •  pásmo necitlivosti v neutrálu

  •  maximální a minimální délku impulsu

  •  maximální otáčky motoru při chodu vpřed i zpět samostatně

  •  přepnutí směru výchylek

  •  ochrana hlídání stavu baterie

  •  spínání a vypínání pomocného výstupu - několik režimů včetně blikání

  •  signalizace poklesu napětí baterií či přehřátí pomocným výstupem

  •  pomalý rozběh

  •  tepelná ochrana je zapnuta trvale

  •  je možné vypnutí BEC a použití externí baterie přijímače

  •  bezpečný start regulátoru

  •  reset (nastavení původních hodnot)

Jak vidíte, přizpůsobitelnost regulátoru potřebám modelu je opravdu značná.

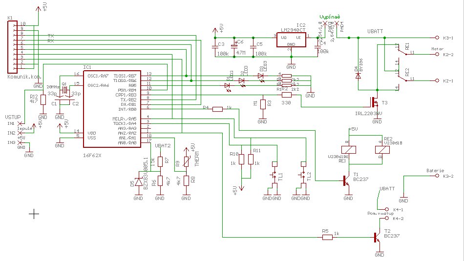
Schéma regulátoru. Elektronické schéma regulátoru.
Osazovací plán.

 

Osazovací plán součástek

Rozpis použitých součástek. (velikost 25kB)

Nastavovací tabulka regulátoru. (velikost 40kB)

Návod na použití regulátoru. (velikost 57kB)

 

Regulátor Nautilus Regulátor Nautilus Regulátor Nautilus

Regulátor Nautilus Regulátor Nautilus Regulátor Nautilus

Regulátor Nautilus Regulátor Nautilus

Regulátor Nautilus

Testy regulátoru na odolnost proti vodě.

 

   Pro ty z Vás, kteří se rozhodne si tento regulátor postavit sami, má konstruktér několik upozornění:

  • Je možno získat pouze  naprogramovaný procesor, program samostatně bohužel neposkytujeme, vzhledem k jeho vyjímečnosti.

  • Na plošňáku zespodu na spoji je mezi nožičkami PICu umístěn kondenzátor 100n (viz foto)

  • V materiálech není patrná silová propojka ze strany spojů pod relé (viz foto).

  • Procesor je bohužel nutno pájet až jako předposlední. Pozor na statickou elektřinu!

  • Jako poslední výkonové polovodiče, ohnout u pouzdra např. o stůl (opatrně) a přišroubovat přes izolační podložky a tepelně vodivou vazelínu k chladiči, šroubky s placatou hlavičkou matkou dovnitř. Teprve potom strčit do plošňáku a zapájet.

  • Tlačítka k plošňáku nadoraz, LED diody tak aby mírně čouhaly z chladiče - ne moc.

  • Pro odolnost proti vodě možno nalakovat lakem na plošné spoje z obou stran - pozor nenalít do tlačítek a konektorů. Je ale odzkoušeno že se nic nestane ani nenalakovanému regulátoru pokud se za provozu utopí. Stačí vysušit a jede dále jen mu to déle trvá než vyschne.

 

Podrobná recenze regulátoru vyšla v časopisu RC Revue 8/2003 str. 12.

 

Konec první části...

 

2. část

   Regulátor Nautilus byl během svého vývoje podroben celé řadě náročných testů. Jeden z prvních kusů byl zabudován do podvozku auta a testovalo se chování regulátoru v extrémních podmínkách rušení. 

Prototyp regulátoru Nautilus
V tomto vozítku byl Nautilus testován. Opravdu to jezdí.
Byl "uhnízděn" do klubka silových kabelů. Když je rušení tak silné, že servo řízení silně kmitá, tak Nautilus poslušně zastaví a čeká na korektní signál. U vody to znamená že loď neujede do neznáma, ale čeká poslušně na místě než vyměníte třeba baterky ve vysílači apod.
Jen pro zajímavost, ten zelený kablík je anténa přijímače.
Silová propojka na straně spojů.
Deska ze strany spojů.

 

Kontakt na výrobce regulátoru:


Miloš Kowol
tel.: +420 596 345 079
fax: +420 596 312 831
GSM: +420 606 724 935
milos.kowol@sme.cz

 

Keba